Login
Section Business and Economics

Comparative Study of Digital Banking Services: User Experience Analysis of BYOND by BSI and BALE by BTN Applications in the Era of Digital Banking Transformation

Vol. 10 No. 2 (2025): December:

Nur Milla (1), Trischa Relanda Putra (2)

(1) Department of Sharia Economics, Faculty of Islamic Studies, Universitas Trunojoyo Madura, Indonesia
(2) Department of Sharia Economics, Faculty of Islamic Studies, Universitas Trunojoyo Madura, Indonesia
Fulltext View | Download

Abstract:

General Background: The rapid expansion of digital banking in Indonesia has driven banks to develop super apps that integrate financial and lifestyle services. Specific Background: BYOND by BSI and BALE by BTN represent two major innovations reflecting distinct strategic orientations—sharia-based digital integration and lifestyle-oriented financial ecosystems. Knowledge Gap: Despite their rapid adoption, limited comparative studies analyze how these apps differ in user experience, feature effectiveness, and progress toward becoming full super apps. Aims: This study aims to compare BYOND and BALE in terms of service features, security, transactional ease, user satisfaction, and super-app readiness. Results: Findings indicate that BYOND excels in sharia-integrated services and transactional completeness, while BALE performs strongly in mortgage-related features and financial lifestyle support. Both applications are perceived as secure, though concerns over potential data leakage remain. Novelty: This study provides one of the first qualitative comparative analyses of Indonesia’s emerging banking super apps using user-experience-driven evidence. Implications: The results suggest that BYOND is closer to achieving super-app maturity, whereas BALE holds significant potential through ecosystem expansion, offering strategic insights for digital banking development in Indonesia.


Highlights:



  • BYOND by BSI excels in integrating financial features and sharia services that are close to the super app concept.

  • BALE by BTN is strong in housing finance and personal financial management services, especially those related to mortgages.

  • Both applications are considered quite secure and facilitate digital transactions, but there are still concerns about data leaks and cyber attacks.


Keywords: BYOND by BSI, BALE by BTN, Digital Banking, Super App, Customer Satisfaction, Islamic Banking

Downloads

Download data is not yet available.

Introduction

The development of digital technology over the past decade has brought major changes to the banking industry worldwide, including in Indonesia. Digital banking and mobile banking innovations have become one of the main strategies for banks to respond to increasingly complex customer needs. Customers now demand faster, more accessible, secure services that are integrated with their daily activities. The concept of a super app has emerged as the answer to these needs, namely an integrated application that not only provides basic banking features, but also lifestyle, social, and even spiritual services in a single digital ecosystem. This is in line with the results of a study Rijal et al. (2025) which states that the digital transformation of banking is the main key to increasing the competitiveness of banks in the era of industry 4.0, especially in terms of ease of transactions, security, and customer satisfaction [1].

Indonesia has two major banks, Bank Syariah Indonesia (BSI) and Bank Tabungan Negara (BTN), which have launched their own super apps to strengthen their position in the digital banking competition. BSI presents BYOND by BSI, which replaces the BSI Mobile app. This application not only functions as a financial transaction service, but also integrates more than 130 features covering transfers, financing, savings, sharia investments, as well as social and spiritual features such as zakat, infaq, waqf, prayer schedules, and a digital Al-Qur'an [2]. The presence of BYOND is part of BSI's strategy to assert its identity as a modern Islamic bank that continues to prioritize Islamic principles, while also responding to the digital lifestyle needs of the community.

Bank Tabungan Negara launched Bale by BTN in February 2025 as part of its digital transformation. Bale by BTN offers a wider range of services than its previous app, from banking transactions, account opening, e-deposits, to credit applications and investment management. Interestingly, this application also combines lifestyle services such as a marketplace, national and local merchant promotions, and cashback features, making it more relevant to the needs of the younger generation and urban communities [3]. BTN data shows that within three months of its launch, Bale by BTN has been used by more than 2.5 million active customers, indicating a high level of adoption in the market.

The urgency to conduct a comparative study between BYOND by BSI and Bale by BTN. Both are super banking apps, but they have different focuses and characteristics in line with the vision of each bank. BYOND by BSI emphasizes the integration of sharia and spiritual values into its digital ecosystem, so that in addition to providing modern financial services, this application also offers social and religious features such as zakat, infaq, waqf, prayer schedules, and a digital Al-Qur'an. This strategy is important because the majority of Indonesians are Muslim, so combining financial services with spirituality can increase customer trust and loyalty [4].

Bale by BTN is more oriented towards digital innovation and lifestyle. This application integrates traditional banking services with non-financial features that are relevant to the needs of urban communities and the younger generation, such as marketplaces, merchant promotions, cashback, and investment management. This is in line with the adoption of super apps among Generation Z, which is greatly influenced by factors such as perceived usefulness and lifestyle compatibility. Thus, Bale by BTN is positioned not merely as a transaction app, but as a lifestyle app that is integrated into the daily lives of its users.

Research conducted by Amanda et al. (2025) highlights customer satisfaction with BYOND by BSI, focusing on service quality and security [5]. The results of the study show that data security and ease of transaction are the aspects that most influence customer satisfaction levels. This confirms that the transformation from BSI Mobile to BYOND by BSI has succeeded in improving users' positive perceptions, although there are still challenges in terms of customers' digital literacy in utilizing all available features.

Research on Bale by BTN is still relatively new, considering that this application was launched in February 2025. One study conducted by Christopher et al. (2022) tested the acceptance of the Bale application using the Technology Acceptance Model (TAM) framework [6]. The results show that the factors of perceived usefulness and perceived ease of use have a significant influence on Generation Z's intention to use Bale by BTN. This is in line with BTN's strategy of targeting young people through the integration of financial services and digital lifestyles. In addition, BTN's internal report states that Bale by BTN was able to reach more than 2.5 million active users within three months of its launch. This shows the public's enthusiasm for BTN's digital banking innovation, although academic research examining its impact on customer satisfaction and loyalty is still limited.

BYOND by BSI has a key strength in its differentiation based on sharia values and spirituality, which not only provides financial transaction features, but also religious services such as zakat, infaq, prayer schedules, and digital Al-Qur'an. This gives it a unique identity while increasing the loyalty of Muslim customers, who are the majority in Indonesia [7]. Additionally, BYOND successfully recorded more than 3 million active users in just the first two months of its launch, demonstrating high public enthusiasm. Bale by BTN stands out with its digital lifestyle orientation. The app offers both financial and non-financial features such as a marketplace, merchant promotions, and integration with BTN's property services. This strategy aligns with the needs of millennials and Gen Z who desire multifunctional lifestyle-based apps [8]. In its first three months, Bale also recorded 2.5 million active users, signaling a positive market response.

The weaknesses of BYOND by BSI lie in technical aspects, such as complaints about application stability, system errors, and the complexity of migrating from BSI Mobile to BYOND [9]. In addition, there are still challenges in digital literacy among some sharia customers, so that not all features can be utilized optimally. On the other hand, Bale by BTN faces obstacles because it is still relatively new, so its system has not been fully tested in terms of data security and server capacity. Sharia-based features are also not yet prominent, making it less relevant for Muslim customers who are looking for services in accordance with Islamic principles. This could be a limitation when compared to the BYOND application, which is more rooted in sharia principles.

Both applications have great potential because the trend of digital banking in Indonesia continues to grow. According to Bank Indonesia, more than 80% of financial transactions are now conducted through digital channels, especially by the younger generation [10]. BYOND can expand its market by attracting the non-sharia segment, which still needs comprehensive digital banking services, while Bale has the opportunity to strengthen its advantages through integration with the digital property ecosystem, in line with BTN's core business in the housing sector. Additionally, both BYOND and Bale can leverage collaborations with fintech, e-commerce, and lifestyle platforms to enhance user engagement. A study by Kim et al. (2025) confirms that the adoption of super apps increases significantly when there is synergy with other digital ecosystems, such as marketplaces or payment platforms [11].

The biggest threat to both applications is fierce competition from other banking super apps such as Livin' by Mandiri, BRImo, Jago, and BCA Mobile. These applications already have a large user base, more proven system stability, and a strong reputation in the market [12]. In addition, data security risks are also a major challenge, given the increasing number of data leaks and cyber attacks in the digital finance sector. Regulations from the OJK and Bank Indonesia regarding digital security, customer data protection, and compliance with sharia principles (for BSI) can also be external factors that influence application development strategies. If they are unable to meet customer expectations in terms of speed, security, and user experience, both applications have the potential to lose user trust.

Methods

This study uses a descriptive qualitative approach with the aim of gaining an in-depth understanding of the phenomenon of using the BYOND by BSI and BALE by BTN digital banking applications from the users' perspective [13]. A qualitative approach was chosen because it is able to explore the meanings, perceptions, and experiences of users in a real context without the intervention of quantitative variables. According to Creswell and Poth (2016), descriptive qualitative research focuses on the researcher's efforts to understand phenomena based on the participants' views using narratives and in-depth interpretations [14]. With this approach, the research is expected to comprehensively describe the advantages, disadvantages, and characteristics of the two digital banking applications.

The type of research used is qualitative comparative study, which compares two research objects based on certain aspects that have been determined in advance [15]. In this study, comparisons were made in terms of service features, data security, ease of transactions, satisfaction levels, and potential for development towards the superapp concept. The main objective of the comparative study was to identify the differences and similarities between the two applications so that the strategic position of each bank in facing the digital transformation of banking in Indonesia could be determined.

The research data sources consist of primary and secondary data. Primary data was obtained through in-depth interviews with three respondents who are active customers of Bank Syariah Indonesia (BSI) and Bank Tabungan Negara (BTN), who have been using the BYOND and BALE applications for at least three months. Respondents were selected using purposive sampling, which is the deliberate selection of informants based on criteria relevant to the research topic [16]. Meanwhile, secondary data was obtained from various sources such as scientific journals, financial institution reports, official news articles, and internal bank documents discussing digital banking transformation.

Data collection techniques were carried out through semi-structured interviews, documentation, and literature studies. Semi-structured interviews were used to allow flexibility in exploring respondents' in-depth views regarding their experiences using digital banking applications. Each interview was recorded and transcribed verbatim to maintain data authenticity [17]. Documentation techniques were used to obtain supporting secondary data, such as application usage reports, previous research articles, and statistical data from the Financial Services Authority (OJK) and Bank Indonesia.

Data analysis was conducted using the Miles and Huberman method, which consists of three main stages: data reduction, data presentation, and conclusion drawing or verification [18]. In the data reduction stage, researchers selected and simplified interview data according to analysis categories such as favorite features, data security, feature benefits, user satisfaction, and superapp level. Next, the data was presented in the form of narratives, tables, and visualizations of the Nvivo analysis results to facilitate understanding of the patterns of relationships between themes. The final stage was drawing conclusions inductively based on the results of the interpretation of all the processed data.

To maintain data validity and reliability, the researchers applied source and method triangulation techniques. Source triangulation was done by comparing interview data between respondents, while method triangulation was done by comparing interview results with documentation data and scientific literature. In addition, a member checking process was also carried out by asking respondents to review the interview transcripts to ensure the accuracy of the meaning. This effort aims to improve data validity and avoid researcher interpretation bias in the analysis process.

With this approach, this research is expected to provide an objective and in-depth description of the effectiveness and development strategies of superapp banking between BYOND by BSI and BALE by BTN. The research results are expected to be a reference for banks in improving the quality of digital services and strengthening customer loyalty in the era of digital financial transformation. This comparative approach can also serve as a basis for future research to explore the relationship between the level of adoption of digital banking technology and customer satisfaction in the Islamic and conventional banking sectors.

Results and Discussion

A. Results

1. The Concept of Super Apps in Banking

The development of digital banking is no longer limited to providing basic services such as transfers, payments, or mobile credit purchases, but has evolved into an ecosystem of applications that can meet almost all user needs. This phenomenon is known as a super app, which is a digital application that integrates various financial and non-financial services into one integrated platform. According to Andriani (2023), the advantage of a super app lies in its ability to create customer stickiness, a condition in which users tend to continue using the application because almost all of their needs, both financial transactions and lifestyle, can be met without having to switch to another application [19]. Thus, super apps have become an important strategy for banks to maintain customer loyalty in the face of increasingly fierce digital competition.

BYOND by BSI emphasizes differentiation through the integration of sharia values and spirituality in its digital services. In addition to providing standard banking features such as transfers, top-ups, and payments, BYOND is equipped with sharia-based services, such as zakat, infaq, prayer schedules, and a digital Al-Qur'an. This shows that BSI is not only focused on financial transactions, but also strives to strengthen its identity as a sharia bank that is able to provide a spiritual experience for Muslim customers in the digital age [20]. With this approach, BSI hopes to build emotional and spiritual closeness with its customers, which in turn will increase loyalty.

Bale by BTN emphasizes the integration of digital banking with people's lifestyle needs. In addition to basic banking features, Bale is equipped with additional services such as a marketplace, merchant promotions, entertainment features, and integration with BTN's flagship products, namely Home Ownership Credit (KPR) and the property ecosystem. This strategy reflects BTN's focus on reaching millennials and Generation Z, who tend to have consumptive lifestyles, are digitally savvy, and are beginning to think about their housing needs [21]. Through Bale, BTN is positioning itself not only as a financial service provider but also as a lifestyle partner that is relevant to the daily lives of the younger generation.

Bale by BTN comes with a broader approach through the integration of banking services with the lifestyle of modern society, especially millennials and Generation Z. In addition to basic banking functions, Bale is equipped with marketplace features, merchant promotions, entertainment services, and direct integration with BTN's flagship products, namely Home Ownership Credit (KPR) and the property ecosystem [8]. Thus, this application is not merely a means of transaction, but also functions as a digital lifestyle platform that integrates financial, consumptive, and residential needs into one ecosystem.

2. Stakeholder Theory

Stakeholder theory was first introduced by Freeman (1984) in his work Strategic Management: A Stakeholder Approach. The essence of this theory is that the success of an organization depends not only on its ability to generate profits, but also on its ability to manage relationships with stakeholders. Stakeholders are defined as any individual, group, or institution that can influence or be influenced by the achievement of organizational goals [22]. Thus, organizations are no longer solely oriented towards shareholders, but must also consider the interests of various other parties.

In the context of digital banking, stakeholder theory has significant relevance. The presence of super apps such as BYOND by BSI and Bale by BTN is not only a business instrument oriented towards transaction efficiency, but also a means to meet the interests of various stakeholders. For customers, the application must provide fast, secure, easily accessible services that are tailored to specific needs, whether sharia-based or lifestyle-oriented [23]. For regulators such as OJK and Bank Indonesia, digital banking applications must meet data security standards, legal compliance, and support the stability of the national financial system [24]. Meanwhile, for the wider community, the development of digital applications is expected to increase financial inclusion and provide social benefits, especially in reaching groups that previously did not have access to banking services.

The difference in strategy between BYOND by BSI and Bale by BTN can be understood through the perspective of these stakeholders. BYOND by BSI comes with prominent sharia-based features such as zakat, infaq, prayer schedules, and a digital Al-Qur'an. This strategy is designed to meet the expectations of Muslim stakeholders who desire sharia compliance and spirituality in financial services [5]. In contrast, Bale by BTN emphasizes the integration of financial services with modern lifestyles, such as marketplaces, merchant promotions, and integration with the property ecosystem. This reflects BTN's efforts to respond to the needs of stakeholders from the millennial and Gen Z generations, who tend to value flexibility, speed, and the relevance of banking services to consumptive activities and property needs [25].

3. SWOT Analysis

a. Strengths

BYOND by BSI has strengths in its sharia-based service differentiation. Features such as zakat, infaq, prayer schedules, and digital Al-Qur'an make it unique compared to conventional banking applications. These advantages reinforce BSI's positioning as the largest sharia bank in Indonesia and increase the trust of Muslim customers [26]. Meanwhile, Bale by BTN has strengths in its integration of the property ecosystem and lifestyle services. As a bank focused on the housing sector, Bale makes it easier for customers to access mortgage services, marketplaces, and various merchant promotions. This provides added value for the young urban generation who want financial and consumptive solutions in one application [21].

b. Weaknesses

Although BYOND offers religious features, the application is still relatively new and faces challenges in terms of system stability, user experience, and customer digital literacy. Limited digital banking education among traditional Muslim communities can also be an obstacle [27]. Meanwhile, Bale by BTN faces weaknesses in terms of user penetration. As a new player in the super app arena, Bale still has to compete with other major digital banking applications, including BYOND, BCA Mobile, and BRImo. The integration of too many non-financial services also risks blurring the focus of core banking services [21].

c. Opportunities

The development of digital technology has changed the behavior of Indonesians in accessing banking services. The OJK (2024) report notes that digital banking transactions have shown significant growth from year to year, with the main drivers coming from millennials and Gen Z who are familiar with technology. This change opens up huge opportunities for banks that are able to provide practical, fast, secure, and relevant app-based services for everyday needs. In this context, both BYOND by BSI and Bale by BTN have vast room for growth.

Both applications have great potential as digital banking adoption increases in Indonesia. Data from the Financial Services Authority (OJK, 2024) shows that digital banking transactions have grown significantly, driven by millennials and Gen Z. BYOND has the opportunity to strengthen the huge Muslim market in Indonesia, given that 87% of Indonesia's population is Muslim. Meanwhile, Bale can capitalize on the digital lifestyle trend and the increasing demand for housing, especially with the government's support for home ownership [28].

d. Threats

The main threat faced by both applications is fierce competition with other established digital banking applications, such as Livin' by Mandiri, BCA Mobile, and BRImo. High customer expectations regarding data security are also a serious challenge, given the prevalence of digital data leaks in Indonesia [29]. In addition, regulatory dynamics, digital literacy issues, and potential user dissatisfaction with bugs or system failures can reduce customer loyalty. For BYOND, another risk is that if sharia features are not managed properly, it could lead to criticism from clerics or the Muslim community. Meanwhile, Bale must be wary of the potential failure to build a lifestyle ecosystem that is truly relevant to customer needs.

e. Respondent Interview Results

Based on an interview with Mr. Ahmad Fajar, a 29-year-old private sector employee, it was found that he is an active customer of Bank Syariah Indonesia (BSI) and Bank Tabungan Negara (BTN). He started using the BYOND app in December 2024 and then started using the BALE app in May 2025. The following is a transcript of the interview data.

Table 1. Transcript of Interview with Mr. Ahmad Fajar

Based on an interview with Ms. Siti Rahmawati, a 30-year-old entrepreneur who owns an online store, it is known that she is an active customer of Bank Syariah Indonesia (BSI) and Bank Tabungan Negara (BTN). She started using the BYOND app in February 2025 and the BALE app in March 2025. The following is a transcript of the interview data.

Table 2. Transcript of Interview with Ms. Siti Rahmawati

Based on an interview with Mr. Ahmad Fauzan, a 32-year-old civil servant, it is known that he is an active customer of Bank Syariah Indonesia (BSI) and Bank Tabungan Negara (BTN). He started using the BYOND app in December 2024 and started using the BALE app in April 2025.. The following is a transcript of the interview data.

Table 3. Transcript of Interview with Mr. Ahmad Fauzan

B. Discussion

Based on the results of word frequency analysis, the words that appear most frequently are application, respondents, features, transactions, BYOND, and payments. These results indicate that most respondents focus primarily on their experience using digital banking applications, particularly in relation to the ease and functionality of transaction and payment features on the BYOND by BSI application. The dominance of the words “features,” “transactions,” and ‘payments’ indicates that users place greater emphasis on the core functionality of the application, namely the ease of conducting daily financial transactions. In addition, the high frequency of the word “respondents” confirms that this study is user-centered, where user opinions and experiences form the basis for assessing the quality of digital banking services. This reinforces the relevance of this research, as the aspects assessed by respondents are in line with the variables to be compared, namely feature effectiveness, transaction convenience, and digital service quality. Thus, these word frequency results show that the focus of respondents' discussions is closely related to the objectives of the comparative study. This finding is an important basis for comparing the performance and quality of core features between BYOND by BSI and Bale by BTN, particularly in terms of meeting the needs of fast, easy, and practical digital transactions for users.

Figure 1. Word Frequency Results.

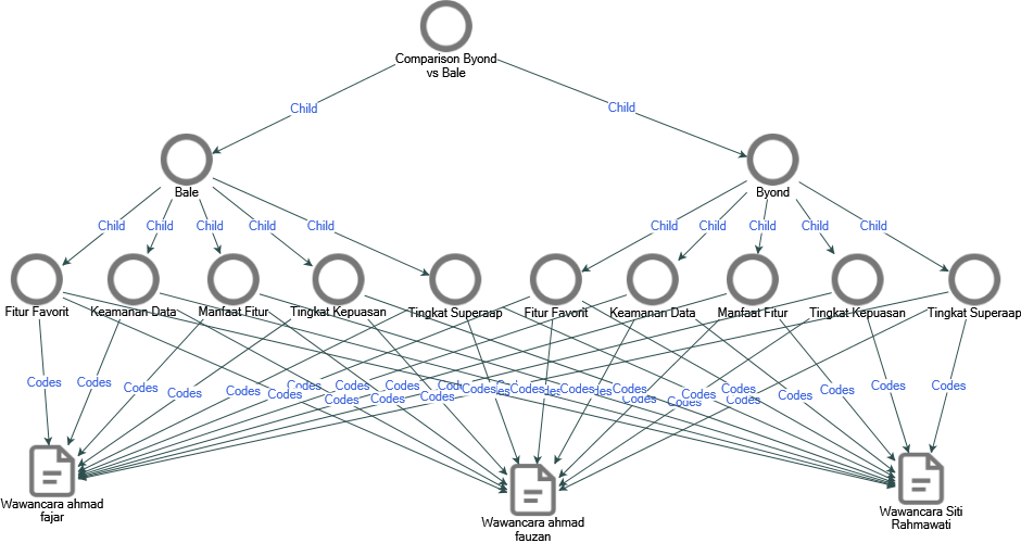
Mobile banking applications are now widely used by the public because they offer features that facilitate transactions. The image shows the results of a comparative analysis between BYOND by BSI and Bale by BTN based on coded interview data. The analysis structure was built systematically through several main categories, namely Favorite Features, Data Security, Feature Benefits, Satisfaction Level, and Superapp Level. Each category was applied to both applications to see the similarities, differences, and advantages perceived by respondents. The image illustrates the comparative analysis structure between the BYOND by BSI and BALE by BTN applications, which was developed through the process of coding interview results. This analysis focuses on five main aspects, namely Favorite Features, Data Security, Feature Benefits, Satisfaction Level, and Superapp Level. Each aspect is analyzed for both applications in order to obtain a clear understanding of the advantages, disadvantages, and user experience in using these digital banking services. The left side of the diagram shows the categories for BALE by BTN, while the right side shows the categories for BYOND by BSI. Each category is linked to codes derived from the statements of three respondents: Ahmad Fajar, Ahmad Fauzan, and Siti Rahmawati.

This shows that all respondents contributed their views on every aspect analyzed, resulting in rich and comprehensive data. In terms of Favorite Features, it appears that BALE users tend to utilize features related to housing finance, such as installment checks and mortgage payments. Meanwhile, BYOND respondents highlighted transaction features and ease of payment. In terms of Data Security, all respondents agreed that both applications are equipped with adequate security layers such as PINs, OTPs, and biometrics, although there are still concerns regarding potential data leaks and digital security. In the Feature Benefits and Satisfaction Level categories, respondents felt that both applications have helped simplify their daily financial transactions. However, satisfaction levels tend to be influenced by application performance factors, with BYOND being rated as occasionally slow when the internet connection is unstable, while BALE requires regular system updates to remain optimal. In terms of Superapp Level, it appears that BYOND is considered closer to the superapp concept because it offers more diverse services, while BALE is still focused on core banking services.

Figure 2. Output Results of Nvivo Comparison Between BYOND and Bale.

Conclusions

This study concludes that BYOND by BSI and Bale by BTN both facilitate digital transactions for customers. BYOND by BSI is superior in terms of feature completeness and is closer to the superapp concept, as it combines financial services and sharia-based features. Meanwhile, Bale by BTN is stronger in services related to housing finance (mortgages), personal finance management, such as checking installments, account transfers, and practical installment payments. In terms of data and transaction security, both applications are considered quite secure as they have implemented verification layers such as PIN, OTP, and biometrics. However, some respondents still have concerns about the potential risks of data leaks and cyber attacks, so both need to improve transparency, education, and awareness regarding digital security for customers.

Based on satisfaction levels, respondents showed positive appreciation for both applications, as both were able to make transactions faster, more practical, effective, and efficient. However, there were several notes for improvement, such as the stability of the BYOND system during peak hours and the need for system updates on Bale to maintain optimal application performance. Overall, this study concludes that BYOND is closer to the concept of a sharia banking superapp, while Bale is still in the process of strengthening its digital ecosystem and has the potential to become a superapp in the future, especially if it expands its non-financial features and lifestyle service integration. Both applications have great opportunities for growth in line with the increasing adoption of digital banking in Indonesia.

References

S. Rijal, R. Rahmatullah, S. Sriwahyuni, N. Arisah, and A. C. T. Tadampali, “Influence of Economic Literacy, Entrepreneurship Education and Entrepreneur Mindset in Improving the Competitiveness of Small and Medium Enterprises (SMEs) with Business Performance as a Moderator Variable,” Int. J. Business, Law, Educ., vol. 6, no. 1, pp. 568–597, 2025, doi: 10.56442/ijble.v6i1.1049.

I. M. Agustini, P. I. S. Ningrum, and A. Malik, “Aplikasi BYOND sebagai Medium Transformasi Pembayaran Zakat: Antara Inovasi Digital dan Spiritualitas Sosial,” Al-A'mal: J. Manaj. Bisnis Syariah, vol. 2, no. 1, pp. 37–46, May 2025. [Online]. Available: https://journal.staittd.ac.id/index.php/ai/article/view/370

N. Saskara, A. Wijaksono, and R. Ghozali, “Analisis Penerimaan Aplikasi ‘Bale by BTN’ di Kalangan Generasi Z di Indonesia Menggunakan Model TAM,” J-SISKO TECH: J. Teknol. Sist. Inf. dan Sist. Komput., vol. 8, pp. 140–147, Jul. 2025, doi: 10.53513/jsk.v8i2.11460.

M. Ulfah, I. Negeri, K. Haji, and A. Siddiq, “Efektivitas BYOND by BSI dalam Kualitas Pelayanan dan Kepuasan Nasabah di BSI KCP Krian Sidoarjo,” Unpublished Manuscript, 2025.

I. M. Amanda, M. Badri, C. Nurcahaya, and P. N. Sriwijaya, “Analisis Kepuasan Nasabah Memilih BYOND by BSI Berdasarkan Kualitas Layanan dan Keamanan pada PT Bank Syariah Indonesia Tbk KCP Palembang,” J. Manaj. dan Bisnis Syariah, vol. 2, 2025.

A. Christopher, A. Tirtana, and A. Aditya, “Analisis Tingkat Penerimaan Aplikasi BCA Mobile di Kota Malang Menggunakan Metode Technology Acceptance Model (TAM),” J. Teknol. Inf., vol. 16, pp. 452–459, 2022.

T. Mukti, D. Puspitasari, and N. Kholis, “Determinan Loyalitas Nasabah dalam Menggunakan Produk dan Layanan Digital di Bank Syariah Indonesia,” At-Thullab: J. Mahasiswa Stud. Islam, vol. 4, no. 1, pp. 892–908, Jun. 2022, doi: 10.20885/tullab.vol4.iss1.art6.

M. Windyaningsih, R. A. Fauzi, and W. J. Ermawati, “Generation Z Banking Super Apps: Perspectives from Indonesia,” J. Manaj. dan Bisnis, vol. 11, no. 2, pp. 329–344, 2025, doi: 10.21070/jbmp.v11i2.2194.

D. Haryono, A. Hanief, S. Ghafur, and G. R. Somantri, “The Challenges of Digital Banking in Today’s Banking Industry,” Indones. Interdiscip. J. Sharia Econ., vol. 6, no. 3, pp. 2216–2234, Aug. 2023, doi: 10.31538/iijse.v6i3.3857.

Y. Kurniawan, “Examining the Factors Driving Digital Banking Adoption in Indonesia: A Modified Technology Acceptance Model Approach,” J. Libr. Inf. Sci. Stud., vol. 11, no. 6, pp. 442–459, 2024, doi: 10.33168/JLISS.2024.0626.

D. Kim, S. Hong, Y. Je, and M. H. Ryu, “Drivers of Mobile Banking Super-App Adoption: Across Different Service Integration Levels,” J. Mobile Commun. Res., pp. 1–19, 2025.

P. Village, K. District, B. Regency, I. Keri, and R. H. Darwis, “The Effect of Benefits and Ease of Mobile Banking in Building Customer Loyalty Among BRImo Users,” J. Econ. Manaj., no. 1, pp. 1–13, 2025.

A. Selviana, M. A. Nugraha, and S. A. Nababan, “Implementasi Pendidikan Karakter dalam Pembelajaran IPS Materi Sejarah di SMP Negeri 2 Timang Gajah,” J. Pendidik. Sos., 2024.

J. W. Creswell and C. N. Poth, Qualitative Inquiry and Research Design: Choosing Among Five Approaches. Thousand Oaks, CA: Sage Publications, 2016.

J. R. Raco, Metode Penelitian Kualitatif: Jenis, Karakteristik, dan Keunggulannya. Jakarta: Grasindo, 2010.

Roosinda, Metode Penelitian Kualitatif. Yogyakarta: Zahir Publishing, 2021.

S. M. Oltmann, “Qualitative Interviews: A Methodological Discussion of the Interviewer and Respondent Contexts,” Qual. Rep., vol. 17, no. 2, 2016.

M. Huberman and M. B. Miles, The Qualitative Researcher’s Companion. Thousand Oaks, CA: Sage, 2002.

M. Andriani, “Performa Financial Super-App terhadap Kepuasan dan Loyalitas Pengguna Mobile Banking,” J. Manaj. dan Teknol., vol. 3, no. 1, pp. 11–21, 2023.

G. A. Siregar, U. Pascasarjana, U. Pembangunan, and P. Budi, “Pengaruh Nilai-nilai Islam, Pengalaman Nasabah terhadap Citra Merek dan Loyalitas Nasabah: Studi Bank Syariah,” J. Econ. Islam, vol. 19, Apr. 2025, pp. 784–800.

S. Informasi, U. Pembagunan, and N. Veteran, “Analisis Penerimaan ‘Bale by BTN’ di Indonesia pada Generasi Z Menggunakan Technology Acceptance Model (TAM),” J. Teknol. Sist. Inf. dan Komput., vol. 8, pp. 140–147, 2025.

B. L. Parmar et al., “Stakeholder Theory: The State of the Art,” Acad. Manag. Ann., 2010.

M. Fasya, N. Arbaien, S. R. Nurkaromah, S. Sutarman, and H. Apriyani, “Penerimaan dan Penggunaan SuperApp BYOND BSI: Ekstensi Teori Technology Acceptance Model,” J. Teknol. Inf., vol. 8, no. 2, pp. 90–103, 2025.

M. Rozikin, “Analisis Kepatuhan Hukum Bank terhadap Regulasi OJK dan BI dalam Implementasi Layanan Digital Banking,” J. Islamic Finance Syariah Bank., vol. 3, pp. 49–58, Oct. 2025, doi: 10.63321/jifsb.v3i1.119.

M. Hasanah, H. Permadi, and N. Rista, “Studi Perbandingan Gen Millennial dan Gen Z terhadap Daya Beli dan Minat Konsumen pada PT Apfiani Anugerah Properti,” Economics and Digital Business Review, vol. 7, no. 1, 2025.

S. A. Az-Zahra and F. Yudhanegara, “Analisis Implementasi Prinsip Syariah pada Produk Utama Bank Syariah Indonesia,” Musytari: J. Manajemen, Akuntansi, dan Ekonomi, vol. 16, no. 11, pp. 71–80, Oct. 2025, doi: 10.8734/mnmae.v1i2.359.

R. R. Asmara, H. Dewi, A. E. Saputra, and E. K. Devi, “Analysis of Community Digital Literacy Levels in the Use of Mobile Banking at Islamic Banks,” J. Econ. Soc. Sci., vol. 4, pp. 720–728, 2025, doi: 10.59525/jess.v4i2.906.

M. Nurahmasari, S. N. Silfiyah, and C. H. Pangaribuan, “The Intention to Use Digital Banking Services among Gen Z in Indonesia Based on the Technology Acceptance Model (TAM),” J. Digital Econ., vol. 5, no. 1, pp. 15–31, 2023.

S. E. Firdaus, S. Hidayah, and H. Putro, “Implementasi Teknologi untuk Penguatan Keamanan Data Pribadi Nasabah dalam Sektor Perbankan,” J. Ilmiah Nusantara, vol. 2, no. 1, pp. 01–11, 2025, doi: 10.61722/jinu.v2i1.3075.